


近日,国家卫生健康委人口文化与基层健康中心发布“2025年党建引领公立医院文化建设案例征集活动结果的公告”。我院党建案例《党建引领铸医魂 铮铮誓言践初心》成功入选“2025年党建引领公立医院文化建设实践案例”。
喜 报

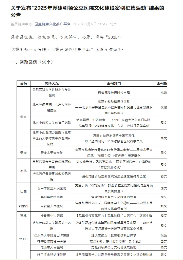
二、实践案例(65个)

公立医院作为守护人民健康的主阵地,其文化建设直接关系到服务质量和行业形象。白银市中心医院党委始终坚持党建引领文化建设,在传承“院史文化、用人文化、评先文化、认可文化”的基础上,敏锐把握宣誓仪式在价值认同、精神激励和行为规范中的独特作用,将宣誓文化作为医院新文化建设的关键一环和特色品牌进行系统打造。
(一)启航·融入:新职工入职宣誓——扣好职业生涯“第一粒扣子”

每年新职工岗前培训结业典礼上,隆重举行入职宣誓仪式。仪式由院领导主持,邀请资深专家、优秀党员代表领誓。新职工身着整洁工装,面对院旗、院徽,庄严诵读《白银市中心医院职工誓词》。誓词内容融合医院宗旨(“一切为了人民健康”)、院训精神(“真诚、奉献、严谨、创新”)、职业操守和服务承诺。仪式包含授工牌、赠院史书籍等环节。
融入“院史文化”: 宣誓前安排参观院史馆,由老专家讲述创业故事(如“地窝子”精神、“枯河取水”精神),让新职工在历史感悟中增强认同感。誓词中“传承光荣传统”是核心内容。
融入“用人文化”: 将宣誓作为新职工融入医院、认同文化的起点,是“全周期”人才培养的“铸魂”第一步。仪式传递医院对人才的重视与期望。
有效增强了新职工的归属感、责任感和使命感,帮助他们快速理解并融入医院文化,树立正确的职业价值观,为职业生涯奠定坚实思想基础。新职工反馈,宣誓仪式让他们深刻感受到成为一名“中心医院人”的光荣与责任。
(二)仁爱·担当:5.12国际护士节宣誓——绽放“白衣天使”圣洁之光

每年护士节庆祝大会的核心环节是全体护士重温《南丁格尔誓词》及《白银市中心医院护士誓言》。仪式庄严肃穆,由护理部主任或全国/省级优秀护士领誓。护士们身着护士服,头戴燕尾帽,手捧蜡烛(象征南丁格尔精神),表达对护理事业的忠诚与热爱。医院自编誓言强调“生命至上、患者为本、精益求精、无私奉献”,特别融入对矿区群众健康守护的承诺。
融入“评先文化”与“认可文化”: 宣誓仪式与年度优秀护士、护理团队表彰紧密结合。先进典型在宣誓环节担任领誓人或分享践行誓言的心得,发挥榜样引领作用。通过公众号、短视频对宣誓仪式及先进事迹进行广泛宣传,提升护士职业荣誉感和社会认可度(患者认可维度)。
融入地域特色: 誓言中强调服务矿区、服务基层的担当,呼应医院扎根西北、服务人民的红色基因和地域使命。
强化了护士的职业认同感和价值感,激发了爱岗敬业、精进技能、关爱患者的内生动力,显著提升了护理服务质量和患者满意度。护士队伍凝聚力、战斗力持续增强。
(三)精诚·卓越:8.19中国医师节宣誓——恪守“健康守护”生命之诺

医师节庆祝活动中,全体医师(或医师代表)庄严宣读《中国医师誓言》及《白银市中心医院医师承诺》。仪式由院长或德高望重的医学专家领誓。医师身着白大褂,高举右手,承诺“敬佑生命,平等仁爱,患者至上…”。医院自增承诺强调“精研医术、廉洁行医、勇于创新、服务人民”,特别突出在建设区域医疗中心中的责任。
融入“用人文化”与“评先文化”: 宣誓仪式与“我身边的好医生”、“优秀学科带头人”等评选表彰联动。新引进的高层次人才、骨干医师在仪式中发挥重要作用。誓言内容体现对“人才强院”、“学科固本”战略的支撑。将践行誓言情况作为评先选优的重要参考。
融入“认可文化”(社会认可): 通过媒体报道医师节宣誓盛况及医师风采,展示医院医师队伍的精湛技术和崇高医德,提升社会美誉度。誓言中包含对提升医疗技术、服务区域百姓健康的公开承诺。
有效强化了医师的职业神圣感和自律意识,促进了医德医风建设,激励医师不断追求医术精湛和学术创新,增强了攻克疑难杂症、服务百姓健康的决心和能力,医患关系更加和谐。
(四)忠诚·使命:七一重温入党誓词——永葆“红色引擎”先锋本色

每年“七一”建党纪念日,医院党委组织全体党员(或新老党员代表)在党员活动室、院史馆或红色教育基地,面对鲜红党旗,重温《入党誓词》。仪式结合专题党课、先进党支部和优秀党员表彰进行。强调党员在医疗、教学、科研、管理、服务中发挥先锋模范作用的特殊要求。
深度融入党建核心: 这是宣誓文化的“根”与“魂”。直接体现党对医院工作的全面领导,强化党员的政治身份认同和第一职责是为党工作。要求党员在践行职业誓言中率先垂范。
贯通所有文化维度: 党员是传承院史的中坚、人才队伍的骨干、评先选优的标杆、赢得认可的表率。重温入党誓词为党员在“院史、用人、评先、认可”四大文化建设和实践中注入强大政治动力和精神感召。要求党员在“患者认可、职工认可、社会认可”中走在前列。
有力增强了党员的党性修养、宗旨意识和担当精神,确保医院发展的正确政治方向。党员在疫情防控、技术攻坚、援疆援藏、志愿服务等重大任务中冲锋在前,成为医院攻坚克难、高质量发展的核心力量,充分彰显了“红色引擎”作用。
展望未来,白银市中心医院党委将继续深化和完善宣誓文化体系:进一步丰富宣誓场景(如在重点学科揭牌、重大项目启动时增加宣誓环节)。利用新媒体技术(如VR院史馆宣誓)提升体验感和传播力。深化宣誓文化理论研究,探索其与医学人文教育、医患沟通的更深层次结合。持续将宣誓文化打造成为医院最具辨识度的精神标识和文化品牌,让铮铮誓言持续回响在黄河之滨,激励全体中心医院人在守护人民健康、推动医院高质量发展的新征程上不忘初心、牢记使命、再立新功!
甘公网备案62040302000118号